Instance Verification Kit (IVK)
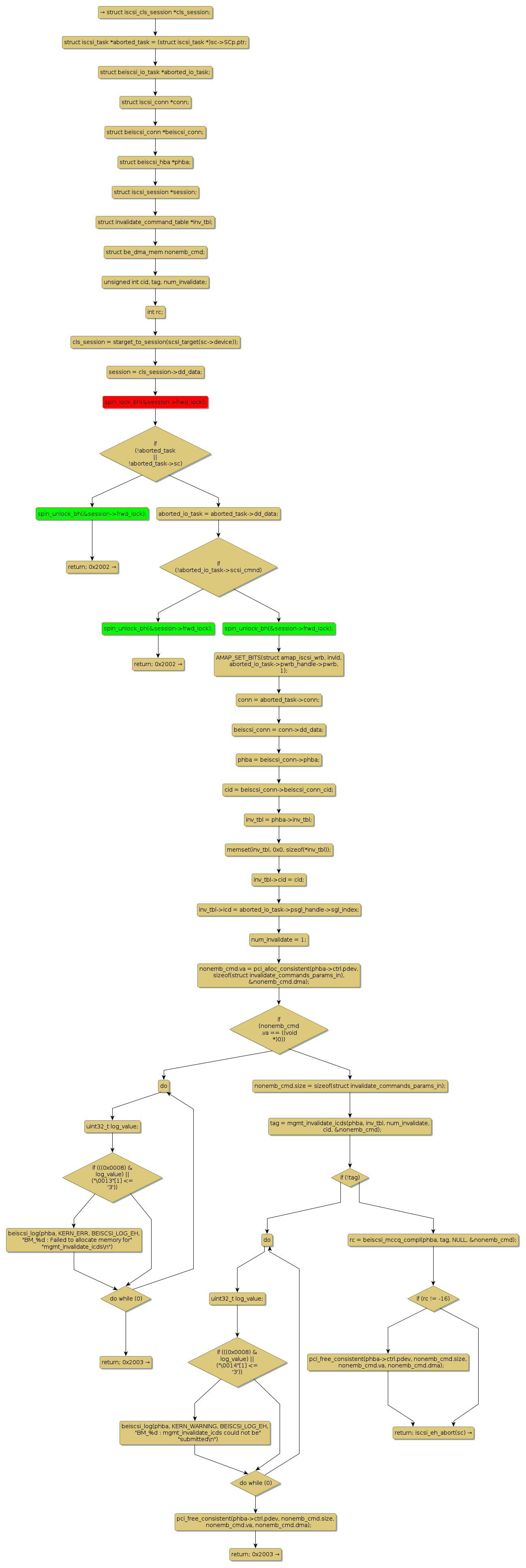
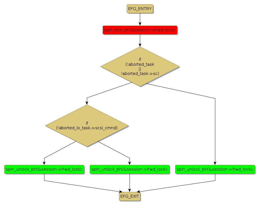
spin lock @ [7199+34+/linux-3.19-rc1/drivers/scsi/be2iscsi/be_main.c]
Instance Signature: frwd_lock
|
The Matching Pair Graph:
|
|
Function Name
|
Control Flow Graph (CFG)
|
Events Flow Graph (EFG)
|
Source Correspondence
|
|
beiscsi_eh_abort
|
|
|
[6667+16+/linux-3.19-rc1/drivers/scsi/be2iscsi/be_main.c]
|